Variantenvielfalt und Integrationsdruck: Der unsichtbare Engpass bei OP-Leuchten
SysML v2 für OP-Leuchten gewinnt zunehmend an Bedeutung, da OP-Leuchten heute hochkomplexe, mechatronische Medizingeräte mit steigender Variantenvielfalt darstellen. Mechanik, Optik, Elektronik und Software müssen konsistent integriert werden – gleichzeitig steigen regulatorische Anforderungen und Dokumentationspflichten.
Gleichzeitig steigt die Variantenvielfalt rasant an: Verschiedene Leuchtengrößen, Farbtemperaturen, Montagearten, Kamera-Systeme, sowie unterschiedliche Steuergeräte und Kommunikationsanbindungen müssen verfügbar sein.
Diese Vielfalt bringt Hersteller an ihre Grenzen. Jede Variante wird separat dokumentiert. Architekturentscheidungen sind kaum nachvollziehbar. Der Aufwand für Traceability und MDR-konforme Dokumentation wächst exponentiell an.
Genau hier setzt das modellbasierte Systems Engineering (MBSE) mit SysML v2 an. Ein neuer Ansatz, der Systemarchitekturen durchgängig modellierbar und Varianten beherrschbar macht.

Was ist SysML v2?
Von Excel-Listen zu Systemmodellen: Wie SysML v2 Entwicklungsprozesse vereinfacht
In vielen Entwicklungsabteilungen beginnt Systems Engineering noch immer mit Excel: Zuerst werden die Anforderungen in Tabellen definiert, die Beschreibung der Schnittstellen und der Architektur findet dann in PowerPoint oder Visio statt. Jeder Fachbereich führt seine eigene Sicht und am Ende wird dann versucht, alles zusammenzubringen. Als Resultat erhält man häufig ein fragiles Geflecht aus Dokumenten: Informationen liegen redundant vor, Änderungen müssen manuell nachgeführt werden und kleine Inkonsistenzen können sich unbemerkt durch ganze Entwicklungsstufen ziehen.
Die Folge: Fehleranfälligkeit, fehlende oder fehlerhafte Traceability und ein hoher Aufwand, um Zusammenhänge zwischen Anforderungen, Architektur und Tests herzustellen und bei Änderungen zu warten. Gerade in der Medizintechnik, wo regulatorische Nachweise erforderlich sind, führt diese Arbeitsweise schnell an ihre Grenzen.
SysML v2 macht vieles neu. Statt verstreuter Tabellen und Diagramme entsteht ein integriertes Systemmodell auf Basis eines SysML-v2-Packages, das alle Disziplinen in einem konsistenten, maschinenlesbaren Rahmen verbindet. Dieses Modell wird zum zentralen Anlaufpunkt für die gesamte Entwicklung: Anforderungen, Architektur, Schnittstellen, Verhaltensmodelle und Tests referenzieren auf dieselbe Datenbasis. Durch die textuelle, maschinenlesbare Syntax von SysML v2 lassen sich Modelle versionieren, vergleichen und zusammenführen, ähnlich wie Quellcode in Softwareprojekten.

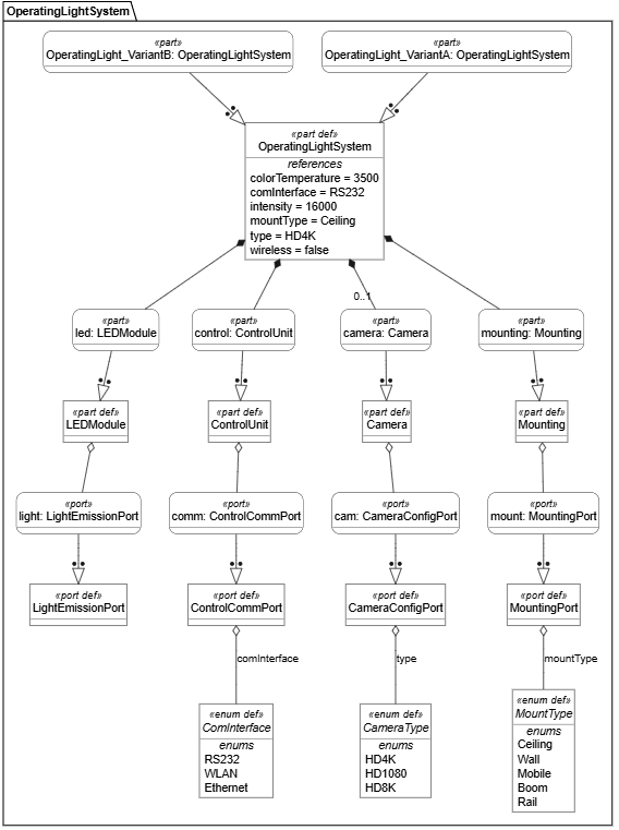
Praxisbeispiel: Modellierung einer OP-Leuchtenfamilie mit SysML v2
Das folgende Beispiel zeigt, wie SysML v2 für OP-Leuchten konkret eingesetzt werden kann, um Varianten systematisch zu modellieren.
package OperatingLightSystem {
// --------------------------
// Value Type Definitions
// --------------------------
value def Real;
value def Lux : Real;
value def Kelvin : Real;
value def Boolean;
enum def ComInterface { RS232; WLAN; Ethernet; }
enum def CameraType { HD4K; HD1080; HD8K; }
enum def MountType { Ceiling; Wall; Mobile; Boom; Rail; }
// --------------------------
// Port Definitions
// --------------------------
port def ControlCommPort {
out comInterface : ComInterface;
out wireless : Boolean;
}
port def CameraConfigPort {
out type : CameraType;
}
port def MountingPort {
out mountType : MountType;
}
port def LightEmissionPort {
out intensity : Lux;
out colorTemperature : Kelvin;
}
// --------------------------
// Part Definitions
// --------------------------
part def LEDModule {
port light : LightEmissionPort;
}
part def ControlUnit {
port comm : ControlCommPort;
}
part def Camera {
port cam : CameraConfigPort;
}
part def Mounting {
port mount : MountingPort;
}
// --------------------------
// System Definition
// --------------------------
part def OperatingLightSystem {
part led : LEDModule;
part control : ControlUnit;
part camera : Camera[0..1];
part mounting : Mounting;
// System-level default values
led.light.intensity = 16000;
led.light.colorTemperature = 3500;
control.comm.comInterface = RS232;
control.comm.wireless = false;
// If a camera exists, default is 4K
camera.cam.type = HD4K;
mounting.mount.mountType = Ceiling;
}
// --------------------------
// Variant A (Wall-mounted)
// --------------------------
part OperatingLight_VariantA : OperatingLightSystem {
// Redefinitions of variant A, e. g.:
// part redefines mounting {
// mount.mountType = Wall;
// }
}
// --------------------------
// Variant B (Mobile-mounted)
// --------------------------
part OperatingLight_VariantB : OperatingLightSystem {
// Redefinitions of variant B, e. g.:
// part redefines mounting {
// mount.mountType = Mobile;
// }
}
}

Dieses Modell erzeugt automatisch verschiedene Konfigurationen. Eine Variante A, mit Kamera und Wireless-Modul und auch eine Variante B, ohne Kamera und mit Verkabelung anstelle eines Wireless-Moduls.
Traceability und Zulassung mit SysML v2 für OP-Leuchten automatisch sichern
Unser SysML v2-Modell kann nun Anforderungen, Risiken und Test-Cases direkt referenzieren:
requirement def LightIntensityRequirement
{
attribute intensityMeasured :> ISQ::illuminance;
id = "REQ-001";
text = "The illumination intensity shall not exceed 160 000 Lux.";
require constraint
{
intensityMeasured <= 160000 [SI::lx]
}
}
testcase VerifyLightIntensity satisfies LightIntensityRequirement;
Damit kann man eine konforme Traceability zwischen Anforderung ⇾ Design ⇾ Test automatisch erfüllen. Ändert sich im Nachhinein eine Anforderung, werden alle betroffenen Items (z. B. im Design) markiert.
Warum SysML v2 für OP-Leuchten bei komplexen OP-Leuchten entscheidend ist
Herausforderung | Nutzen durch SysML v2 |
|---|---|
Viele Varianten und Optionen | Parametrisierte Architektur, automatisierte Generierung |
Kombination aus Mechanik, Elektronik, Software | Durchgängiges Systemmodell statt Einzeldokumente |
MDR-Nachweispflicht | Integrierte Traceability und Änderungsdokumentation |
Besonders interessant wird es, wenn SysML v2-Modelle durch domänenspezifische Sprachen (DSLs) ergänzt werden.
Daraus lassen sich automatisch SysML v2-Modelle, Konfigurationsdateien und sogar Firmware-Parameter ableiten.

Fazit: Vom Leuchtenhersteller zum Systemintegrator mit SysML v2
SysML v2 für OP-Leuchten ermöglicht es, OP-Leuchten nicht mehr als Einzelprodukte, sondern als systemisch modellierte Produktfamilien zu verstehen.
Hersteller können so:
- Varianten effizient managen,
- Zulassungsaufwand reduzieren,
- und das Modell als zentrale konsistente Basis betrachten.
Für Engineering-Teams bedeutet das: weniger Redundanz, mehr Nachvollziehbarkeit, mehr Automatisierung.
Wir hosten bei MEDtech Ingenieur auch regelmäßig Events in Zusammenarbeit mit dem VDI zum Thema SysML v2, um beim Systems Engineering immer vorne mit zu spielen und mit zu gestalten. Im letzten Jahr konnten wir dazu zum Beispiel auch einen Vortrag von Tim Weilkiens (Mitentwickler bei der OMG und Trainer bei OOSE) und einen Vortrag mit Hendrik Dahmke anbieten.
Möchten Sie wissen, wie SysML v2 konkret in der Medizintechnik-Entwicklung eingesetzt werden kann?
Wir zeigen Ihnen gern anhand Ihres Produkts, wie ein modellbasiertes Entwicklungsprojekt bei Ihnen aussehen könnte. Stellen Sie uns eine unverbindliche Erstanfrage und wir unterstützen Sie gerne.

